6月29日,国家卫生健康委关于发布“十四五”大型医用设备配置规划的通知,明确“十四五”期间大型医用设备规划配置数量和准入标准。“十四五”期间,全国规划配置大型医用设备3,645台,其中:甲类117台,乙类3,528台,甲类中重离子质子放射治疗系统41台,截至目前,重离子质子放射治疗系统规划总数为60台。

各省、自治区、直辖市及新疆生产建设兵团卫生健康委:
根据《中华人民共和国基本医疗卫生与健康促进法》《医疗器械监督管理条例》《大型医用设备配置与使用管理办法(试行)》《大型医用设备配置许可管理目录(2023年)》等规定,结合《国民经济和社会发展第十四个五年规划和2035年远景目标纲要》《“健康中国2030”规划纲要》《“十四五”国民健康规划》,我委研究制定了“十四五”大型医用设备配置规划,现予发布。
以人民为中心,立足新发展阶段,贯彻新发展理念,加快构建新发展格局,推动优质医疗资源扩容下沉和区域均衡布局,促进卫生健康事业高质量发展。充分发挥规划引领和资源调控作用,进一步推动形成区域布局更加合理、装备结构更加科学、配置数量与健康需求更加匹配、配置水平与经济社会发展和人民群众医疗服务需求更加适应的大型医用设备配置规划管理体系,促进医疗服务水平和能力提升,推进健康中国建设,更好满足新时期人民群众医疗服务需求。
(一)以人为本、促进发展。坚持以人民为中心,更好满足人民群众多层次、多元化就医需求。与社会经济发展、医疗服务能力相适应,充分考虑高质量发展要求,支持医疗机构科学合理配置大型医用设备,推动高端医疗设备在高水平医院合理使用。支持社会办医健康有序发展。
(二)均衡布局、扩容下沉。聚焦提升医疗卫生服务公平性和可及性,缩小区域之间资源配置和服务能力差异,科学规划配置数量,优化完善配置标准,促进优质医疗资源扩容下沉,优化区域均衡布局。
(三)安全审慎、控制费用。坚决维护人民群众生命安全和身体健康,控制医疗费用不合理增长,对操作和维护技术复杂、应用风险大、投入运行成本和诊疗费用高的设备,严格把握配置标准、合理控制规划数量。
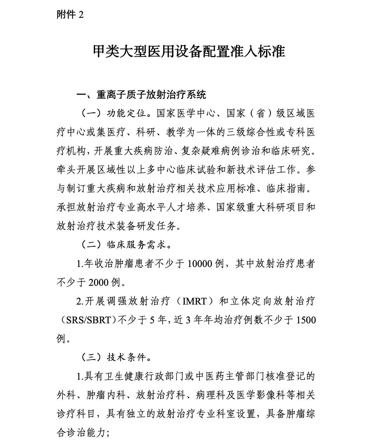
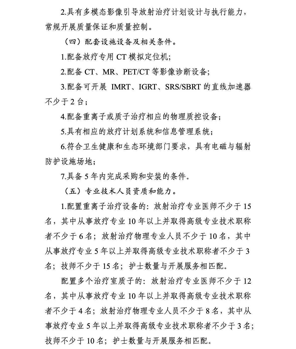
“十四五”期间,全国规划配置大型医用设备3,645台,其中:甲类117台,乙类3,528台。具体规划数量、甲类大型医用设备配置准入标准及乙类大型医用设备配置标准指引详见原文附件。(一)科学实施规划。严格执行规划数量布局,科学把握配置标准,与上轮规划做好衔接,按年度有序、有效实施。为社会办医配置预留合理空间。
(二)坚持依法行政。认真履行行政许可程序,严格评审要求,规范审批行为,维护公开公平公正,依法依规开展许可工作。
(三)加强监督管理。健全监督和制约机制,强化事中事后监管,指导和督促医疗机构科学、规范配置和使用大型医用设备,提高质量和效率。
(四)开展监测评估。强化本地区规划执行监测评估,定期向国家卫生健康委全面报告规划实施进度和效果。




